日前,環境部發布2020年《國家先進污染防治技術目錄(固體廢物和土壤污染防治領域)》。詳情如下:
中華人民共和國生態環境部
公 告2021年
第3號
為貫徹《中華人民共和國環境保護法》《中華人民共和國固體廢物污染環境防治法》和《中華人民共和國土壤污染防治法》,推動固體廢物和土壤污染防治領域技術進步,滿足污染治理對先進技術的需求,我部組織征集并篩選了一批固體廢物和土壤領域污染防治先進技術,編制形成2020年《國家先進污染防治技術目錄(固體廢物和土壤污染防治領域)》(見附件),現予公布。
附件:2020年《國家先進污染防治技術目錄(固體廢物和土壤污染防治領域)》
生態環境部
2021年1月25日
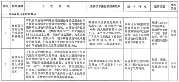
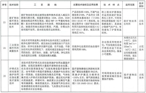
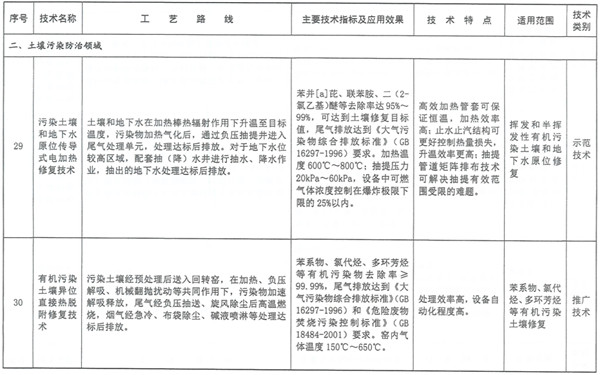
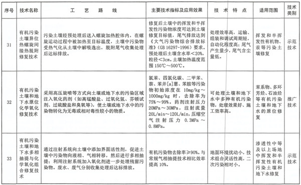
2020年《國家先進污染防治技術目錄(固體廢物和土壤污染防治領域)》












